几乎所有有创/微创医美后,皮肤都会出现同一个反应:热损伤→疼痛→红肿→炎症因子释放→屏障受损。
传统方式,只能短暂降低表皮温度,作用浅、时效短、温度不可控,甚至可能因为过冷、时间过长,反而加重皮肤刺激。
而冷空气治疗仪,是通过可控、稳定、靶向低温气流,直接激活皮肤内的温度感受器,从分子源头抑制疼痛信号、阻断炎症风暴、保护皮肤屏障。

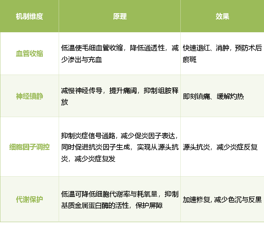
[ 抗炎四大核心机制 ] .
冷空气治疗仪


[ 在临床中的应用 ] .
冷空气治疗仪
[ 1 ] 疼痛管理
降低治疗中疼痛评分
提升治疗耐受度
减少表麻依赖
[ 2 ] 屏障修复
抗炎与细胞保护
加速屏障功能恢复
[ 3 ] 治疗安全与风险控制
降低热损伤
减少术后红斑、水肿持续时间
降低炎症后色素沉着风险
[ 4 ] 治疗效果与效率提升
提升能量利用率
缩短恢复期
拓宽适应症(覆盖敏感肌、深肤色人群)
[ 5 ] 患者体验与运营价值
优化治疗体验
减少患者心理抵触
提升诊疗效率


冷空气治疗仪并非简单物理降温,而是以炎症因子调控为核心、以皮肤屏障保护为目标的精准修复技术。其科学价值体现在:
阻断疼痛与炎症信号
抑制促炎因子与神经源性炎症
稳定免疫细胞,保护皮肤屏障
提升医美治疗安全性、舒适度
在皮肤修复医学日趋精准化、机制化的背景下,为高质量医美修复提供可靠的科学支撑。